De nieuwe software van JEX brengt vraag en aanbod samen binnen de uitzendbranche. In de ontworpen software van JEX kunnen uitzendbureaus personeel aanbieden die bedrijven kunnen inhuren. Dit is een soort marktplaats waar vraag en aanbod samenkomt op één plek, zodat bedrijven en uitzendbureaus geen verschillende programma's meer nodig hebben.

Het nieuwe systeem van JEX biedt de mogelijkheid om personeel in te huren, verhuren en te beheren. Het systeem wordt gebruikt door bedrijven en uitzendbureaus. Om inzichtelijk te krijgen waar bedrijven en uitzendbureaus tegenaanlopen, heb ik gesproken met mensen in deze branches. Zij hebben inzicht gegeven in welke taken er bij hun werk hoort en wat de frustraties en problemen zijn tijdens het werk.
De gesprekken hebben geleid tot meerdere persona’s van de doelgroep, waarna ik scenario’s heb geschreven om te begrijpen hoe een dag van o.a. recruiter eruitziet en waarom de problemen ontstaan.

Nadat het overzicht was gemaakt van hoe het systeem eruit moet komen te zien, zijn er schetsen gemaakt. Van veel verschillende pagina’s zijn schetsen gemaakt in meerdere versies.


De kleuren die voor het systeem en de website van JEX worden gebruikt, zijn gebaseerd op het logo dat een roze tint heeft. De roze kleur is erg levendig, maar werkt niet goed op een scherm als het veel aanwezig is. Er is daarom gekozen voor neutralere kleuren met een donkerblauwe tint die gebruikt wordt voor buttons. Daarnaast wordt er gebruikgemaakt van een groene en rode kleur om een duidelijk onderscheid te maken en om een uitvoerbare actie te benadrukken.
Acumin Pro is een font dat in lopende tekst, maar ook in koppen goed leesbaar is en het oogt rustig.

Nadat duidelijk was voor wie het platform ontwikkeld wordt en waar de problemen liggen, heb ik samen met de lead UX designer van JEX gebrainstormd over hoe het platform er uit moet komen te zien. Omdat het platform enorm groot is en voor meerdere stakeholders bruikbaar moet zijn, is elk onderdeel uitgetekend op een whiteboard.
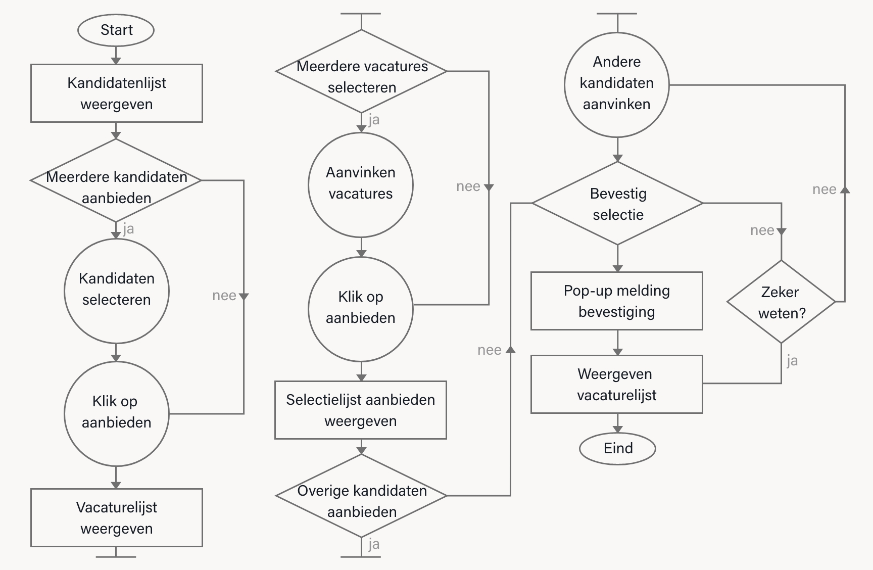
Daarnaast zijn er flowcharts gemaakt om verschillende routes uit te tekenen, zodat duidelijk is hoe de gebruiker door het systeem moet navigeren en hoeveel clicks daarvoor nodig zijn.


De wireframes zijn een vertaling van de schetsen, waarbij de focus kwam op veel informatie in één oogopslag zien. Voor stakeholders is het belangrijk om zo snel en doelgericht mogelijk te werken.
Na meerdere iteraties is dit gelukt. Er is in de onderste wireframe gebruikgemaakt van twee panelen, waarbij aan de linkerkant de ontvangen reacties worden weergeven, en aan de rechterkant informatie over een kandidaat zichtbaar is.



Het nieuwe systeem van JEX biedt de mogelijkheid om personeel in te huren, verhuren en te beheren. Het systeem wordt gebruikt door bedrijven en uitzendbureaus. Om inzichtelijk te krijgen waar bedrijven en uitzendbureaus tegenaanlopen, heb ik gesproken met mensen in deze branches. Zij hebben inzicht gegeven in welke taken er bij hun werk hoort en wat de frustraties en problemen zijn tijdens het werk.
De gesprekken hebben geleid tot meerdere persona’s van de doelgroep, waarna ik scenario’s heb geschreven om te begrijpen hoe een dag van o.a. recruiter eruitziet en waarom de problemen ontstaan.

Nadat duidelijk was voor wie het platform ontwikkeld wordt en waar de problemen liggen, heb ik samen met de lead UX designer van JEX gebrainstormd over hoe het platform er uit moet komen te zien. Omdat het platform enorm groot is en voor meerdere stakeholders bruikbaar moet zijn, is elk onderdeel uitgetekend op een whiteboard.
Daarnaast zijn er flowcharts gemaakt om verschillende routes uit te tekenen, zodat duidelijk is hoe de gebruiker door het systeem moet navigeren en hoeveel clicks daarvoor nodig zijn.


Nadat het overzicht was gemaakt van hoe het systeem eruit moet komen te zien, zijn er schetsen gemaakt. Van veel verschillende pagina’s zijn schetsen gemaakt in meerdere versies.


De wireframes zijn een vertaling van de schetsen, waarbij de focus kwam op veel informatie in één oogopslag zien. Voor stakeholders is het belangrijk om zo snel en doelgericht mogelijk te werken.
Na meerdere iteraties is dit gelukt. Er is in de onderste wireframe gebruikgemaakt van twee panelen, waarbij aan de linkerkant de ontvangen reacties worden weergeven, en aan de rechterkant informatie over een kandidaat zichtbaar is.



De kleuren die voor het systeem en de website van JEX worden gebruikt, zijn gebaseerd op het logo dat een roze tint heeft. De roze kleur is erg levendig, maar werkt niet goed op een scherm als het veel aanwezig is. Er is daarom gekozen voor neutralere kleuren met een donkerblauwe tint die gebruikt wordt voor buttons. Daarnaast wordt er gebruikgemaakt van een groene en rode kleur om een duidelijk onderscheid te maken en om een uitvoerbare actie te benadrukken.
Acumin Pro is een font dat in lopende tekst, maar ook in koppen goed leesbaar is en het oogt rustig.



